【产业动态】工信部发布6项量子通信行业标准
发布日期:2026-03-18    作者:陕西省量子通信产业协会    点击量:240   分享到:

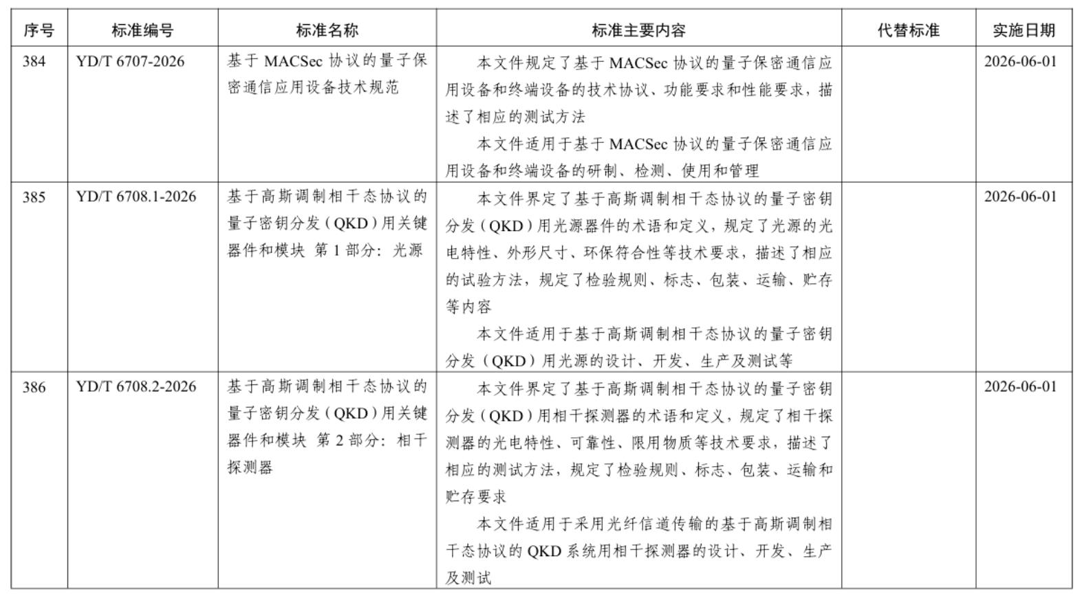
近日,工信部批准发布453项行业标准。新制定标准重点突破算力网络、人工智能、量子通信等前沿赛道关键空白。其中涵盖《量子密钥分发(QKD)网络Mk接口技术要求》《量子密钥分发(QKD)网络可信中继节点技术要求》等6项量子通信领域行业标准。

231774233582993039.jpeg

231774233582170758.jpeg